Dr. Magesh Kasthuri
Artificial Intelligence (AI) is reshaping industries and transforming how organisations operate, innovate, and compete. As AI adoption accelerates, business leaders and IT executives are increasingly focused on understanding the return on investment (ROI) for AI-driven initiatives. Measuring and maximising ROI is essential—not only to justify the initial outlay but also to ensure sustainable value creation over time. This article explores comprehensive strategies for deriving ROI from AI investments, planning Capital Expenditure (CAPEX) for strategic investment with Enterprise Vision and deriving Operational Expense (OPEX), identifying key value levers, and aligning executive roles for optimal outcomes.
Understanding ROI in AI-Infused Organisations
Definition and Significance
ROI, in the context of AI, measures the financial benefit generated by AI projects relative to their costs. Unlike traditional IT investments, AI initiatives often involve ongoing learning, iterative improvements and evolving business models. Thus, the calculation of ROI must account for dynamic value streams—ranging from direct cost savings and revenue gains to intangible benefits such as improved customer experience and enhanced decision-making.
Challenges in Measuring AI ROI
- Intangible Benefits: AI often delivers value through qualitative improvements, such as faster insights or better compliance, which are harder to quantify.
- Long Payback Periods: Many AI initiatives require significant upfront investment, with benefits accruing over the medium to long term.
- Data Dependencies: The quality and availability of data can impact both the costs and benefits of AI projects.
Strategizing CAPEX for the AI Journey
Short-Term vs Long-Term Planning
Capital Expenditure (CAPEX) planning for AI requires a balance between immediate needs and future scalability. Short-term investments typically focus on pilot projects, foundational infrastructure, marketing and proof-of-concept initiatives. Long-term planning, on the other hand, involves building scalable platforms, acquiring advanced tools, and developing talent pipelines to support ongoing AI innovation.
Budgeting Approaches
Incremental Budgeting: Allocate CAPEX in phases, starting with pilots and scaling based on demonstrated value. Incremental budgeting is a straightforward method where the current year’s budget is based on the previous year’s allocation, with slight increases or decreases to account for changes like inflation, new projects, or cost-saving measures. In the context of AI investment, this approach is often used when organisations want stability and predictability, making only minor tweaks without completely rethinking their spending. It’s simple, but sometimes it can miss out on opportunities to optimise costs or reallocate resources more effectively.
Zero-Based Budgeting: Justify all AI-related spending from the ground up, ensuring alignment with business objectives. With zero-based budgeting, every new budget cycle starts from scratch—literally from zero. Each expense must be justified as if it were new, regardless of past spending. When investing in AI, ZBB forces teams to examine the value and ROI of every rupee spent, encouraging a more critical and strategic look at ongoing and new AI initiatives. While this approach can help cut out inefficiencies and redirect funds to the most promising projects, it can be time-consuming and require more effort from budget planners.
Portfolio Approach: Diversify investments across multiple AI initiatives to balance risk and reward. The portfolio approach treats AI investments similarly to financial portfolios, balancing a mix of projects with varying risk and return profiles. Instead of budgeting for each project individually, funds are allocated across a portfolio of AI projects, aiming to achieve the best overall results while managing risk. This method is particularly useful for organisations experimenting with multiple AI initiatives, as it enables better risk diversification and flexibility in reallocating resources based on project performance and strategic priorities.
Table: Budgeting Approaches for AI-infused Investment
| Expense Lever | Incremental Budgeting | Zero-based Budgeting | Portfolio Approach |
| Resource Allocation | Adjusts prior year’s spend with small changes; minimal reallocation | Allocation starts from zero; every spend must be justified | Funds distributed across a set of projects based on risk-return balance |
| Flexibility | Low—mostly maintains status quo | High—enables significant change and reallocation | Moderate to high—shifts resources based on project performance |
| Complexity | Simple and easy to implement | Complex and time-consuming | Moderate—requires ongoing project assessment |
| Cost Optimisation | Limited—risks perpetuating inefficiencies | High—identifies and removes unnecessary costs | Good—focuses on maximising overall return, but may overlook individual inefficiencies |
| Risk Management | Low—risks not actively managed | Varies—depends on justification process | High—explicitly manages risk across multiple projects |
| Suitability for AI Initiatives | Best for steady, ongoing projects with predictable costs | Ideal for fast-changing environments needing critical evaluation | Excellent for organisations running multiple, varied AI pilots or programmes |
To sum up, each budgeting approach has its own pros and cons when it comes to AI investments. Incremental budgeting works well for stable, mature projects; zero-based budgeting is great for a fresh, critical look at all spending; and the portfolio approach is perfect for managing a suite of AI projects with different ambitions and risk profiles. Choosing the right approach depends on your organisation’s goals, resources, and appetite for change.
Deriving an OPEX Formula for AI-Driven IT Development
Components of AI OPEX
Operational Expenses (OPEX) for AI projects are driven by recurring costs such as cloud computing, data storage, model maintenance, software licensing, and continuous training. A structured approach to calculating OPEX enables organisations to forecast ongoing commitments and manage budgets effectively.
Sample OPEX Formula for AI Development
Let’s define the recurring OPEX for an AI-driven IT project as:
OPEXAI = Ccloud + Cdata + Cmaintenance + Ctalent + Csoftware + Ctraining
- Ccloud: Cloud infrastructure and compute costs
- Cdata: Data acquisition, storage, and processing costs
- Cmaintenance: Model retraining, updates, and monitoring
- Ctalent: Salaries and benefits for data scientists, ML engineers, and support staff
- Csoftware: Licensing fees for AI tools and platforms
- Ctraining: Ongoing upskilling and education for staff
This formula can be tailored to organisational context, with each component estimated monthly, quarterly, or annually as per business requirements.

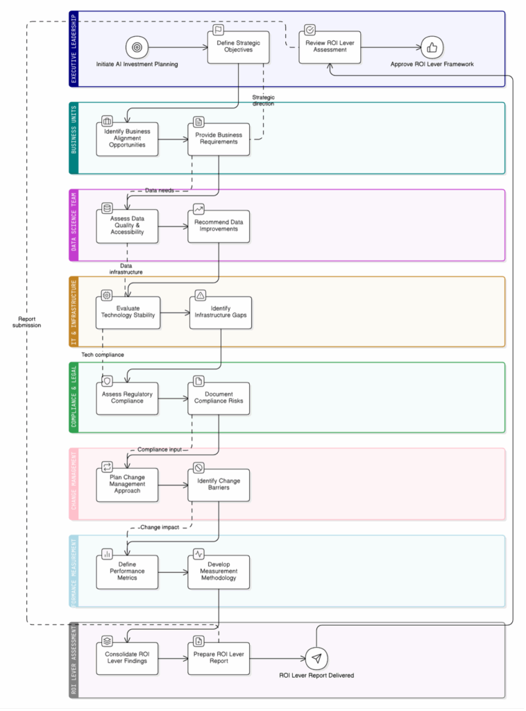
Figure: Business process workflow in strategizing ROI for AI infused investment in an organization
Practical Considerations
- Track actual vs. projected OPEX to refine future forecasts.
- Leverage automation to reduce manual intervention and lower OPEX over time.
- Negotiate with cloud and software vendors for scalable pricing models.
Framework for Identifying ROI Levers in AI Investments
To maximise ROI, organisations must systematically identify and manage the key factors—’levers’—that influence value generation from AI initiatives.

Figure: Levers for ROI from AI investment
Below is a practical framework:
- Business Alignment: Ensure AI projects directly address strategic business goals.
- Data Quality and Accessibility: Invest in robust data governance and integration.
- Technology Scalability: Choose platforms and tools that support future growth.
- Change Management: Foster a culture of innovation and support workforce adaptation.
- Regulatory Compliance: Proactively manage risks related to data privacy and ethics.
- Performance Measurement: Define clear KPIs and track progress against expected outcomes.

Figure: Framework deriving ROI from AI investment for an Enterprise Vision
By regularly reviewing these levers, organisations can adapt their strategies to enhance ROI as market dynamics evolve.
Personas in the AI Adoption Journey

Figure: Persona mapping in AI Investment planning
Optimising Planning for Improved ROI
Effective AI adoption demands close collaboration among these executives. Regular joint reviews, shared KPIs, and integrated planning cycles help ensure that AI investments are aligned, risks are managed, and value is realised efficiently.
Industrial Use Cases and Examples
- Manufacturing: An automotive company implemented predictive maintenance using AI, reducing unplanned downtime by 30% and saving several crores annually. The ROI was further enhanced by investing in scalable data platforms and upskilling maintenance staff.
- Banking: A leading Indian bank rolled out AI-powered chatbots for customer service, resulting in a 50% reduction in call centre workload and improved customer satisfaction scores. Strategic CAPEX planning enabled phased implementation across branches.
- Healthcare: A hospital network leveraged AI for patient risk stratification, optimising resource allocation and reducing readmission rates. OPEX was managed by automating data processing and using cloud-based AI platforms with pay-as-you-go pricing.
- Retail: A major retailer used AI for demand forecasting, minimising stockouts and overstocking. The project team measured ROI by tracking incremental revenue and cost savings, refining their approach with each iteration.
Conclusion
Maximising ROI from AI investments requires a structured approach to planning, execution, and measurement. Organisations should develop clear business cases, align CAPEX and OPEX with strategic priorities, and continuously monitor key value levers. Executive collaboration, robust governance, and a culture of innovation are essential for sustained success. By learning from real-world use cases and adapting strategies over time, business and technology leaders can unlock the full potential of AI and drive meaningful, measurable value for their organisations.
